生物制造研究组构建仿生微环境,揭示应力松弛调控发育原理
组织生长发育不仅由分子信号决定,物理微环境同样发挥着关键作用。传统体外模型在材料结构和力学行为上往往过于静态,难以重现体内组织所具有的动态物理特性,从而限制了对发育调控机制的深入认识。
近日,顾奇研究组与合作团队从材料设计与物理微环境构建出发,建立了一种力学性质可精细调控的三维仿生微环境体系,系统揭示了应力松弛这一关键粘弹性参数在调控发育过程中的核心作用。相关成果以“3D biomimetic niche modulates embryo development in vitro”为题发表于Nature Communications期刊上。
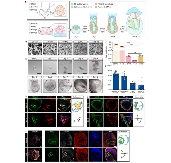
首先,研究团队以子宫蜕膜细胞外基质为仿生对象,围绕其柔软、多孔且可动态重塑的物理特征,对三维水凝胶材料的浓度、孔隙结构和力学参数进行系统优化,构建出在整体力学水平上接近体内组织的仿生微环境。该材料体系不仅在静态刚度上与天然组织相匹配,更重要的是具备可调的时间依赖性力学响应。通过进一步的材料改性,研究人员在不显著改变材料刚度和结构的前提下,独立调节水凝胶的应力松弛行为。结果发现,具有较快应力松弛特性的仿生微环境,能够显著促进细胞与基质之间的黏附结构形成,增强细胞对外界物理信号的感知与响应,从而为复杂发育过程的有序推进提供必要条件。这一结果表明,相较于传统关注的“硬或软”等刚度变量,材料在受力后的“松弛时间”,同样是决定发育行为的重要物理线索。
研究还显示,生命体系能够通过分泌基质降解相关因子,对周围仿生材料进行主动重塑,逐步改变其空间结构与力学状态。这种材料—生命之间的动态互作,进一步放大了应力松弛在发育调控中的作用,使微环境随发育阶段不断演化。研究团队以早期发育体系作为验证模型,直观展示了不同应力松弛特性下发育进程和结构形成的显著差异,从而在整体层面印证了这一物理调控原理的生物学意义。结果表明,合适的应力松弛行为有助于维持正常的细胞谱系分化与组织结构建立。
该研究从材料科学与生物制造视角出发,提出并验证了应力松弛作为仿生微环境核心设计参数的概念,为构建更接近体内真实状态的体外模型提供了新工具。研究人员表示,未来将进一步拓展这一策略在组织构建、再生医学及疾病模型中的应用,探索物理微环境调控生命过程的更普适规律。
这项工作得到了中国科学院战略性前沿专项(XDB0820000,XDA16020802)、国家自然科学基金(T2222029,U21A20396)、重庆市卫生健康委员会和科学技术局联合项目(2025DBXM001)、中国科学院基础研究青年科学家专项(YSBR-012)、北京干细胞与再生医学研究院项目孵化基金(2022FH107)、中国科学院相关人才计划(Y829F11102)等项目支持。特别感谢国家重大科技基础设施HOPE装置、国家干细胞资源库、器官再生与智造全国重点实验室提供的技术平台与资源保障。
原文链接:https://www.nature.com/articles/s41467-025-68039-y


粮食安全是全球农业的核心议题,而水稻作为我国主要口粮,其病虫害防治始终是保障产量的关键。近日,中国科学院动物研究所张晓明团队和分子植物卓越中心Ian T. Baldwin院士团队在《Science Advances》发表研究成...
昆虫是地球上最早掌握动力飞行的动物,其翅的演化是它们成功征服天空的关键。然而,全球性的灾难事件如何影响这种精细的演化过程?是推动创新,还是设置障碍?为了回答这个问题,中国科学院动物研究所白明研究员...
在活细胞中原位解析基因组DNA的动态行为,对揭示染色质三维结构、DNA相互作用、基因表达调控机制及DNA损伤和相关疾病的发生发展至关重要。然而,现有荧光成像技术在标记活细胞内的特定DNA序列时,普遍面临背景荧...

